Introduce

Introduce

Hai Phong Port

From 1874

Solidarity - Resilience - Creativity

Port of Hai Phong is the port with the largest cargo throughput in the North of Vietnam, with a system of modern equipment and complete and safe infrastructure, suitable for international trade and transport modes.

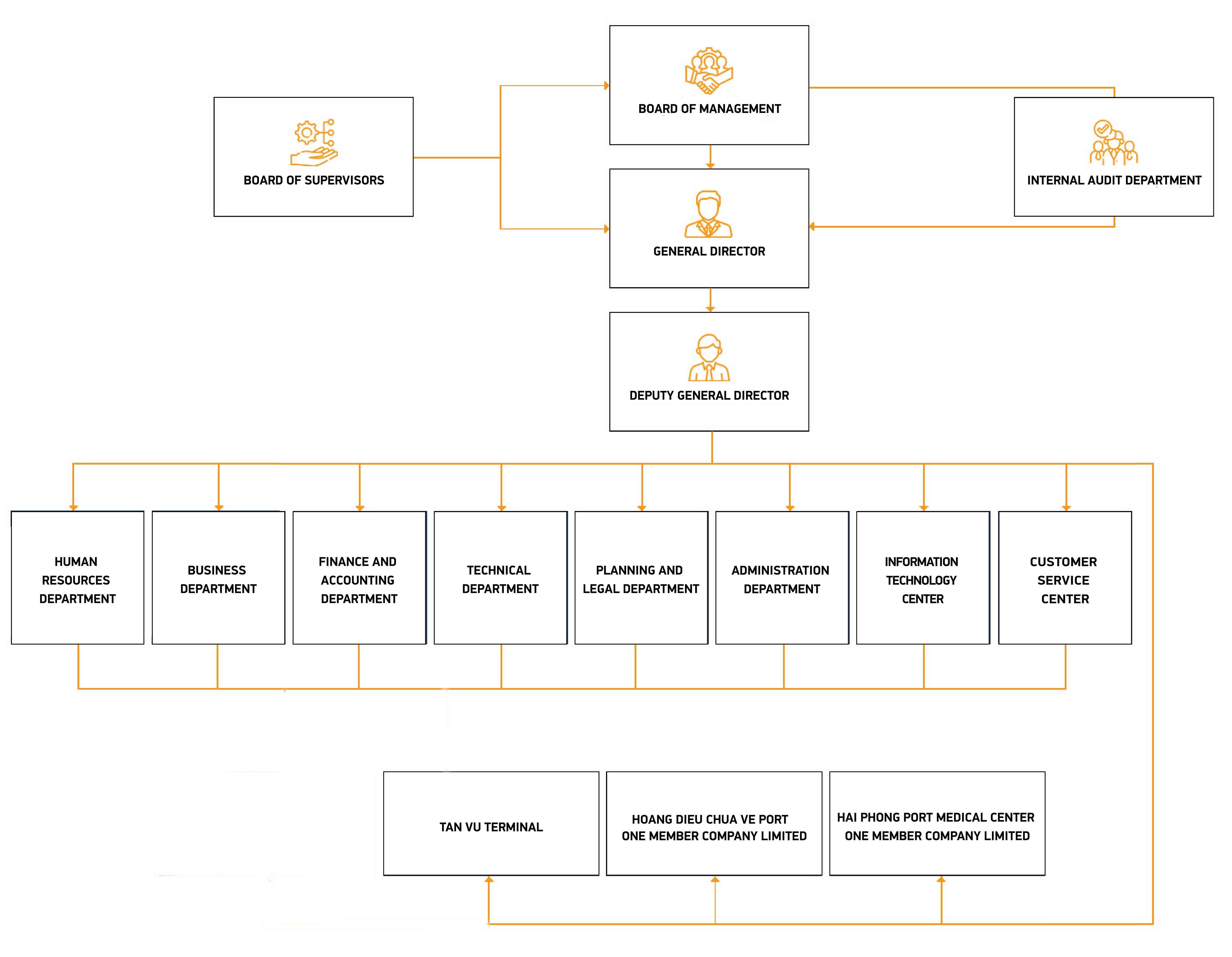
Hai Phong Port has branches and units:

  • Tan Vu Terminal
  • Hoang Dieu Chua Ve Port One Member Limited Liability Company
  • Dinh Vu Port Investment and Development Joint Stock Company
  • Haiphong Port TIL International Terminal Co., Ltd
  • Haiphong Port Training and Technical Services Joint Stock Company
  • Hai Phong Port Medical Center One Member Co., Ltd
  • HPH Logistics Joint Stock Company
  • KM Cargo Service Hai Phong Co., Ltd
  • Smart Logistics Services Hai Phong Co., Ltd
Hai Phong Port

Infrastructure

Hai Phong port is the port with the largest cargo throughput in the north of Vietnam with a system of modern equipment and safe infrastructure, suitable for international trade and transport modes.
Hai Phong port is the port with the largest throughput in the north of Vietnam

History Begin

Executive Board

Hoang Dieu Chua Ve Port

Hoang Dieu Chua Ve Port

Address: No 5 ChuaVe road,  DongHai ward, HaiPhong city, VietNamTel: (+84 - 225) 3629358/ 3765863
Tan Vu Terminal

Tan Vu Terminal

Dinh Vu Port Investment and Development Joint Stock Company

Dinh Vu Port Investment and Development Joint Stock Company

Hai Phong Port TIL International Terminal (HTIT)

Hai Phong Port TIL International Terminal (HTIT)

Hai Phong Port Training and Technical services joint stock company

Hai Phong Port Training and Technical services joint stock company

Hai Phong Tugboats and Transports Corporation

Hai Phong Tugboats and Transports Corporation

HPH Logistics Joint Stock Company

HPH Logistics Joint Stock Company

Hai Phong KM Cargo Services Limited Company

Hai Phong KM Cargo Services Limited Company

Hai Phong Smart Logistics Services Limited

Hai Phong Smart Logistics Services Limited

Hai Phong Port Medical Center

Hai Phong Port Medical Center

Organizational chart

Geographical location

Convenient transportation, international trade

Hai Phong Port is the port with the largest cargo throughput in the North of Vietnam, with a system of modern equipment and complete and safe infrastructure, suitable for international trade and transport modes.

Hai Phong Port location

Port of Hai Phong joint stock company 1800.55.55.22